Git Convention (개발 협약)
개발을 진행함에 있어서, 코드 및 작업을 통일화하여, 충돌을 최소화하기 위해 안드로이드 개발자 간에 협악을 정하는 것을 Convention이라고 합니다.
특히, 그 중에서도 Git을 어떤식으로 관리할 지에 대해 정한 약속을 Git Convention이라고 합니다.
6-4조는 과외 학습관리시스템(LMS)을 개발하기에 앞서, 안드로이드 개발자끼리 어느정도 개발 협약을 정해놓았습니다.
우선 커밋 컨벤션입니다.
✏️ Commit Convention
Head
- 기능을 태그로 작성한다.
- 어떤 부분을 수정했는지 표시하기 위해서 태그 뒤에 괄호로 커밋한 기능명을 작성한다.
- 설명은 대문자, 동사원형으로 작성 시작한다. Tag : Feat, Fix, Design, Rename, Remove, Comment, !HOTFIX
ex) Feat(Review): Add no review screen
Body
- '어떻게' 변경했는지 보다 '무엇을', '왜' 변경했는지 작성 (방법보다 사유 기술)
Tail(Optional)
Format : '유형(Type): #이슈 번호'
- 여러 개의 이슈 작성 상황에는 쉼표로 구분
- 유형 (Type)
| 형식 | 의미 |
| Close | 이슈 닫음 |
| Fixes | 이슈 수정중 (아직 해결되지 않은 이슈) |
| Ref | 참고할 이슈가 있을 때 |
| Resolves | 이슈를 해결했을 때 (이슈 닫음) |
| Related to | 해당 커밋에 관련된 이슈번호 |
💡 Github
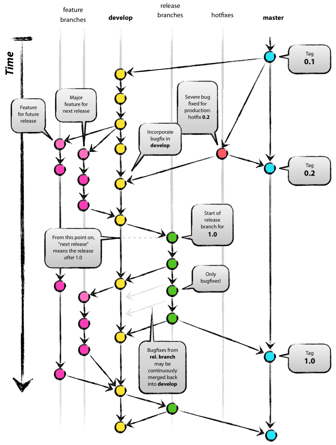
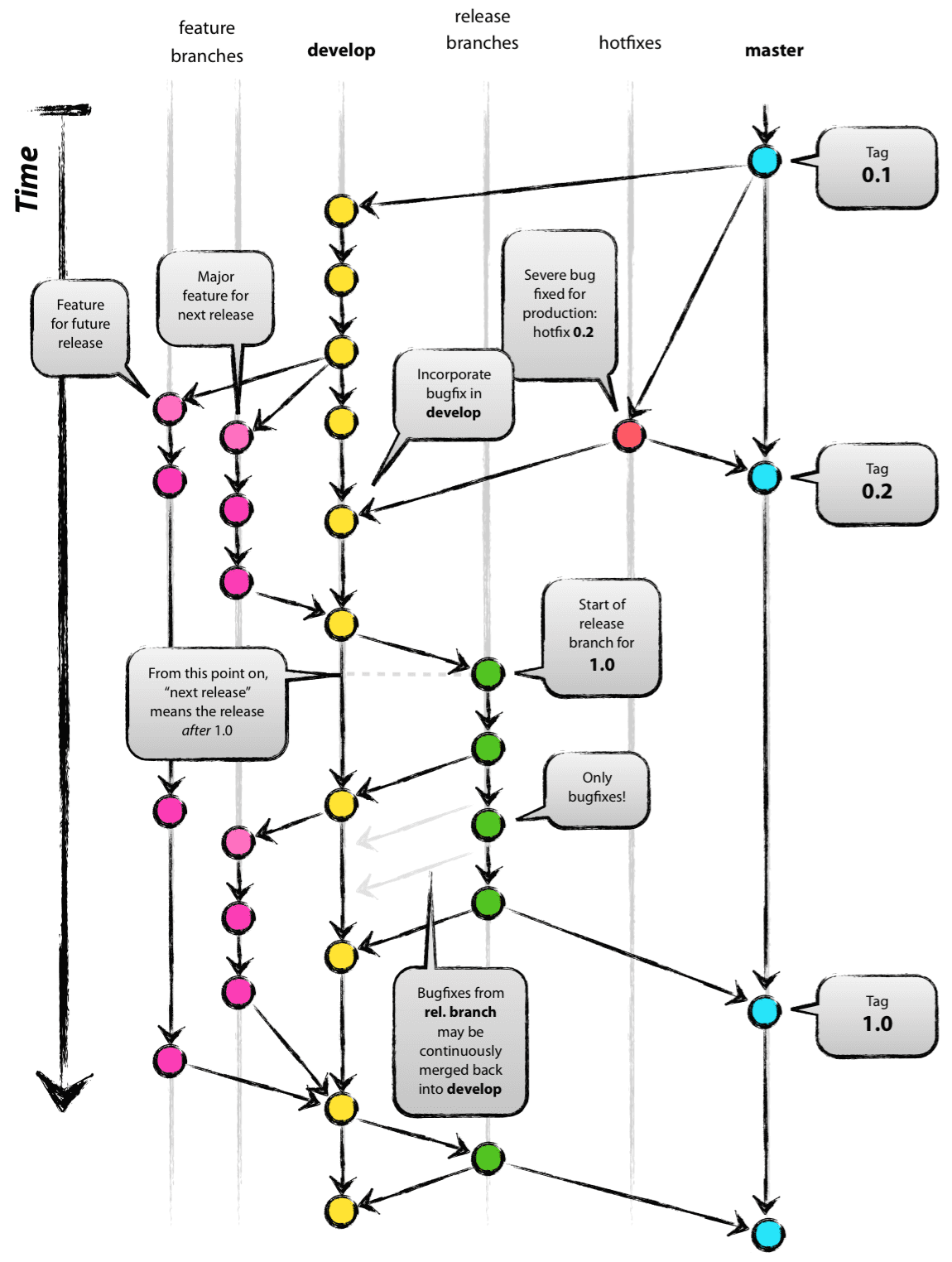
🌿 Branch 전략
브랜치 카테고리
- master : 제품으로 출시될 수 있는 브랜치
- develop : 다음 출시 버전을 개발하는 브랜치
- feature : 기능을 개발하는 브랜치 (네이밍 : feature/{issue num}-{feature name} ex. feature/17-login), 해당 기능 구현시 상의 후 브랜치 제거

- 새로운 기능 개발 이전에는 코드 충돌 가능성을 줄이기 위해, 항상 Upstream Repository로부터 Local Repository로 Pull하여 작업을 시작한다.
- Local Repository에서 작업 완료 시, Origin Repository에 Push 한다.
- Github에서 Origin Repository에 push한 브랜치를 Upstream Repository로 merge하는 PR(Pull Request)을 생성하고 코드 리뷰를 거친 후 merge 한다.
- 단, 코드 작성자는 이미 내용을 알고 있기 때문에, 번거로운 작업을 줄이기 위해 committer가 아닌, 상대방이 리뷰한다.
Git-flow 채택

- 새로운 기능 추가 작업이 있는 경우 develop 브랜치에서 feature 브랜치를 생성한다.
- feature 브랜치는 언제나 develop 브랜치에서부터 시작한다.
- 기능 추가 작업이 완료되었다면, feature 브랜치는 develop 브랜치로 merge한다.
- 버전을 출시할 때에는 master 브랜치에 버전 태그를 추가한다.
Issues 생성 및 관리
- Naming : 구현 및 수정 기능을 한글로 작성
- Issues Content(message) : 이슈에 대한 구체적인 내용에 대해 작성한다.
- 기능 구현 또는 에러 수정시, 이슈를 생성해서 관리한다.
Fork & Pull Request
- 기능 구현시 Upstream Repository의 Develop branch를 Origin Repository로 Fork하여 코드를 관리한다.
- 커밋 후 Merge가 필요한 경우, Upstream Repository로 PR을 한 후, 상대방이 코드 검토 후 merge한다.
- 만약, 수정이 필요한 경우, Committer에게 contact한다.
- 더 이상 develop 브랜치 필요가 없는 경우, 개발자끼리 상의 후 제거 작업을 진행한다.
위 내용은 서칭을 통해 개발자들이 통상적으로 사용하는 Convention을 저희 팀에 적합하도록 수정한 부분이 있습니다.
또한, 간단하게 개발시 리소스 네이밍에 대한 협약까지 정해보았습니다.
📙 File Naming
- Resource
| Resource Type | Typing Format |
| Icon | ic_ |
| Background | bg_ |
| Button | btn_ |
| Image | img_ |
- Layout
| Layout Type | Typing Format |
| Activity | activity_ |
| Fragment | fragment_ |
| Dialog | dialog_ |
| List Item | item_ |
| Normal View | view_ |
| Package | Under case |
| Color, String | Under bar(_) 표기법 |
| Class, Variable, Method | Camel 표기법 |
(단, 빈도가 높은 로직들은 Method를 만들어 관리한다.)
'대외활동 > DND 동아리' 카테고리의 다른 글
| [DND 동아리 수료] DND 6기 마침! 짧고 굵었던 2개월간 배우고 느낀 활동 후기 (0) | 2022.03.01 |
|---|---|
| [DND 동아리][LMS 서비스] 프로젝트 기획 및 서비스 타겟 선정 (0) | 2022.01.14 |
| [DND 동아리 합격] DND 동아리 6기 합격 후기! (6) | 2022.01.01 |